2024年12月,由住房城乡建设部组织编制的《建设工程工程量清单计价标准》发布,编号为GB/T50500-2024,自2025年9月1日起实施。原国家标准《建设工程工程量清单计价规范》(GB50500-2013)同时废止。
新版标准删除了工程签证条款!


原工程签证事项内容被重新定义!
工程签证审核历来是监理的职责之一。新标准取消了工程签证审核权,这一变化引发了广泛的讨论。
此次变更的原因在于新版标准对工程变更、索赔、计日工以及新增工程进行了重新定义。监理原本负责的工作内容,现在被重新分类。
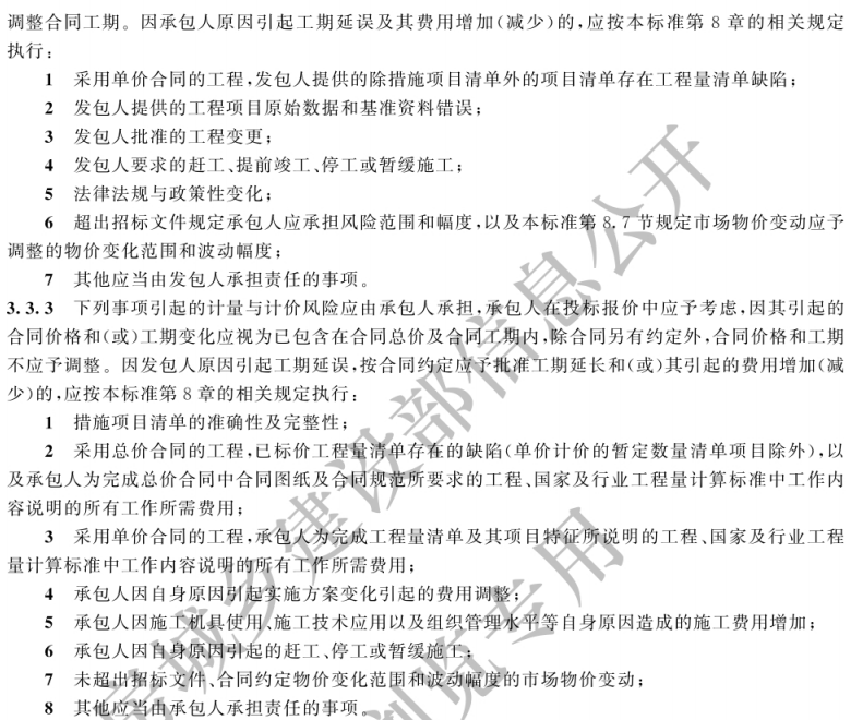
变更计量与计价由发承包双方直接确认,删除原规范中“工程签证条款”,弱化监理审核环节。
变更引起的措施项目费用调整需双方协商,实施方案需发包人批准。
2、风险分担明确化
发包人原因导致的变更由发包人承担费用及工期调整,承包人原因则由承包人自行承担。

索赔需在事件发生后28天内提出,并附详细依据及证明材料。
发包人逾期未回复视为认可索赔请求,减少争议。
2、损失与费用分类
明确区分“损失”(预期收益)与“直接费用”(实际增加成本),发包人原因可索赔利润,不可抗力则仅补偿直接费用。
零星、紧急或无法按常规计量的项目采用计日工,需每日记录并双方确认。
2、计价规则细化
合同无适用单价时,按市场价格或类似项目分析确定,费用含随机性增加成本。
新增工程需单独签订合同或补充协议,明确计价规则及工期影响。

2、措施费用全面覆盖
新增工程的措施费包括延期使用设备、新增临时设施等,需单独编制报价单。
双方需通过书面文件直接确认变更、索赔等事项,减少中间环节。
2、档案管理与争议解决
计价文件需严格归档,争议通过评审、调解或仲裁解决,降低对监理审核的依赖。
此调整从制度上减少了因签证事项模糊引发的争议,以及监理在计价审核中的主观判断空间,降低了自由裁量权风险。监理职责更聚焦于施工质量以及进度管理等环节,如隐蔽工程验收和现场见证等。监理需将更多精力投入到工程实施过程中,确保工程质量达标,进度按计划进行。
监理工作重心转向对发承包双方履约行为的合规性监督,包括审核新增工程实施程序是否符合合同约定,计价规则是否遵循国家标准等。
政策调整方向与住建部近年来推动的工程造价市场化改革目标一致,强调以合同为核心规范工程管理行为,促使监理职能向全过程风险管控转型。
职责的删除本质上是工程管理权责的重新分配,符合国务院办公厅《关于促进建筑业持续健康发展的意见》中完善工程建设组织模式的要求。
监理行业需适应从签证审核到系统性合同监管的角色转变,其专业价值将更集中地体现在工程实施风险的预控和过程合规性审查领域。
总体而言,此次改动减少了监理行业的许多麻烦事,消除了监理行业常见的争议点。监理需适应新的职责划分,提升专业能力,注重过程监督和质量控制。
未注明转载的内容视为作者原创,并依据CC BY-NC-SA 4.0许可协议发布,允许非商业性使用。对于转发或引用内容,请确保注明来源!